TRADUCTION ET VALIDATION DE QUESTIONNAIRES

Beelingwa travaille régulièrement pour des projets de l'OCDE.
L'UNESCO fait partie des clients de Beelingwa
Gallup International est un client de longue date de Beelingwa.
Beelingwa a travaillé sur de nombreux projets internationaux pour Kantar Public.
Beelingwa travaille régulièrement avec le groupe BVA.
Beelingwa travaille sur des projets passionnants pour le Frisch Centre.
Ducker fait régulièrement appel aux services de Beelingwa.
Beelingwa travaille régulièrement pour des projets de l'OCDE.
L'UNESCO fait partie des clients de Beelingwa
Beelingwa travaille sur des projets financés par la Commission européenne.
Greenpeace fait partie des clients de Beelingwa.
SAP fait régulièrement appel à Beelingwa pour des projets de traduction, de rédaction de contenu ou de webmarketing international.
Beelingwa travaille de temps en temps pour Decathlon.
Nous avons déjà travaillé sur des projets pour Orange.
Gallup International est un client de longue date de Beelingwa.
Beelingwa a travaillé sur de nombreux projets internationaux pour Kantar Public.
Beelingwa travaille suir des projet de traduction de l'International Trade Centre.
Beelingwa travaille sur des projets passionnants pour le Frisch Centre.
Beelingwa travaille régulièrement avec le groupe BVA.
Gymlib fait appel à Beelingwa pour ses projets d'internationalisation.
Episto travaille régulièrement avec notre bureau de traduction pour la traduction de sondages.
Ducker fait régulièrement appel aux services de Beelingwa.
ETUC est un client fidèle de Beelingwa depuis des années.
Ramsay Fairs fait régulièrement appel à Beelingwa pour des demandes de traduction.
Beelingwa travaille pour des projets pour Sodexo.
Beelingwa travaille régulièrement pour des projets de l'OCDE.
L'UNESCO fait partie des clients de Beelingwa
Beelingwa travaille sur des projets financés par la Commission européenne.
Greenpeace fait partie des clients de Beelingwa.
SAP fait régulièrement appel à Beelingwa pour des projets de traduction, de rédaction de contenu ou de webmarketing international.
Beelingwa travaille de temps en temps pour Decathlon.
Nous avons déjà travaillé sur des projets pour Orange.
Gallup International est un client de longue date de Beelingwa.
Beelingwa a travaillé sur de nombreux projets internationaux pour Kantar Public.
Beelingwa travaille suir des projet de traduction de l'International Trade Centre.
Beelingwa travaille sur des projets passionnants pour le Frisch Centre.
Beelingwa travaille régulièrement avec le groupe BVA.
Gymlib fait appel à Beelingwa pour ses projets d'internationalisation.
Episto travaille régulièrement avec notre bureau de traduction pour la traduction de sondages.
Ducker fait régulièrement appel aux services de Beelingwa.
ETUC est un client fidèle de Beelingwa depuis des années.
Ramsay Fairs fait régulièrement appel à Beelingwa pour des demandes de traduction.
Beelingwa travaille pour des projets pour Sodexo.

Des traducteurs seniors triés sur le volet

Traducteurs natifs bénéficiant de minimum dix ans d'expérience et spécialisés dans la traduction de questionnaires.

Une méthodologie

rigoureuse

Des processus adaptés spécifiquement à la traduction d'enquêtes et qui vous garantissent des traductions de qualité supérieure.

175 combinaisons linguistiques

De nombreuses combinaisons linguistiques pour vous permettre de recueillir des données partout dans le monde.

Ils nous ont confié la traduction et la validation de leurs questionnaires.

La traduction de questionnaires : un défi de taille

Le succès d’une enquête internationale repose sur la fiabilité des données collectées et la comparabilité des résultats dans tous les pays.

À défaut de résultats comparables, vos données seront inutilisables, et tous vos investissements en temps et en argent risquent d’être réduits à néant.

Pour éviter ces écueils, il est primordial de produire des traductions équivalentes dans tous les pays.

En résumé, la traduction de questionnaires est une discipline délicate car tous les répondants à travers le monde doivent interpréter la même question de la même manière, sans quoi les données collectées seront biaisées.

Nos services

Traduction

Traduction d'enquêtes, de questionnaires et de sondages dans 87 combinaisons linguistiques.

Étude de traductibilité

Identification et correction des éventuels problèmes (ambiguïtés, etc.) dans la version source.

Assurance qualité

Implication des experts linguistiques dans toutes les étapes afin d'assurer la qualité des traductions.

Contrôle de qualité linguistique

Vérification systématique de l'équivalence entre plusieurs versions linguistiques.

Retranscription

Retranscription des réponses manuscrites de répondants dans plusieurs langues.

Test de scripts multilingues

Identification des éventuelles erreurs survenues lors du scripting du questionnaire. 

Vers quelles langues pouvons-nous traduire vos questionnaires ?

  • Traduction de questionnaires vers l'anglais
  • Traduction de questionnaires vers l'allemand
  • Traduction de questionnaires vers le néerlandais
  • Traduction de questionnaires vers l'espagnol
  • Traduction de questionnaires vers l'italien
  • Traduction de questionnaires vers le portugais
  • Traduction de questionnaires vers le polonais
  • Traduction de questionnaires vers le chinois
  • Traduction de questionnaires vers l'arabe
  • Traduction de questionnaires vers le tchèque

En encore bien d'autres langues...

Des questions
à propos de votre enquête internationale ?

faq

traduction d'enquêtes, de questionnaires et de sondages

  • General

  • Tarifs

Pourquoi faire traduire mes enquêtes et sondages par une agence de traduction professionnelle ?

Pour qu’une enquête internationale soit exploitable, il est important de veiller à :

  • recevoir des traductions équivalentes dans tous les pays ;
  • éliminer les éventuelles ambiguïtés dans les versions traduites ;
  • éviter les biais dus à une mauvaise interprétation des questions par les répondants ;
  • récolter des données fiables et comparables entre tous les pays.

La traduction d'un questionnaire ressemble, en quelque sorte, à un exercice d'équilibriste : le linguiste doit produire une traduction qui se lit de manière naturelle, tout en conservant rigoureusement l’équivalence entre chaque version. 

Ces objectifs ne peuvent être atteints qu’en confiant vos traductions à une agence spécialisée en traduction d’enquêtes et d’études de marché, et consciente des défis propres à ce secteur.

Quels sont les risques d’une enquête internationale mal traduite ?

Une enquête multilingue qui n’est pas traduite avec soin et professionnalisme n’est tout simplement pas exploitable, car ses résultats sont fortement biaisés par le manque d’équivalence entre les versions traduites.

En négligeant l’étape de traduction de votre enquête, vous prenez donc le risque de perdre le bénéfice de tous les investissements engagés pour permettre sa réalisation (temps, argent, mobilisation de personnel, utilisation d’outils…).

Une seule question mal interprétée dans 2 ou 3 pays peut invalider les résultats de l’étude. Impossible en effet, dans ces conditions, de tirer une conclusion générale et de comparer les données d’un pays à l’autre. La moindre approximation suffit, à elle seule, à fausser toutes les conclusions d’une l’enquête.

Pourquoi choisir votre agence pour traduire mes questionnaires ?

Notre agence est composée d’une équipe de gestionnaires de projets et de traducteurs seniors, spécialisés dans le secteur des études de marché.

Par ailleurs, toujours à la recherche de l’excellence, nous avons mis en place un processus de garantie qualité spécifique à chacun des 5 pôles suivants :

  • Recrutement, sélection et suivi des linguistes :
    Processus de recrutement innovant (« Smart Recruit »), sélection rigoureuse des profils et évaluation continue de la qualité des travaux.
  • Assurance qualité :
    Vérification de la version source, révision systématique par un second traducteur, contrôle qualité interne. 
  • Technologies utilisées :
    Utilisation d’un TMS (Translation Management System) et d’un TAO (Traduction assistée par ordinateur). 
  • Communication :
    Interlocuteur unique, compréhension des demandes du client. 
  • Confidentialité :
    Signature d’un accord de confidentialité par l’ensemble de nos partenaires.

La qualité de nos prestations, ainsi que notre expertise, nous amènent aujourd’hui à collaborer avec des acteurs importants du secteur des enquêtes d'opinions et des études de marché, tels que Kantar, BVA, ou encore Gallup International.

Combien coûte la traduction d’un questionnaire, d’une enquête ou d’un sondage ?

Le tarif de ce type de traduction dépend de plusieurs facteurs, notamment de la méthodologie de traduction retenue.

Pour obtenir un devis précis et détaillé, nous vous invitons à nous contacter.

Dans quelle langue pouvez-vous traduire mes sondages et enquêtes ?

Grâce à son important réseau de traducteurs, notre agence est capable de prendre en charge plus de 175 combinaisons linguistiques. Quelle que soit votre demande, nous devrions donc être en mesure de répondre à vos attentes.

Vous avez un doute ? N’hésitez pas à consulter notre page « Liste des langues » ou à nous contacter directement via le formulaire de contact !

Quelles sont les étapes de traduction d’un sondage ou d’une enquête ?

Pour assurer l’équivalence des traductions, nous suivons une méthodologie éprouvée, qui peut varier en fonction du projet, des objectifs visés et du budget du client. Dans tous les cas, nous effectuons une vérification systématique de la version source, et une révision de la traduction.

Traduction avec double révision

La traduction est réalisée par un traducteur natif expérimenté, puis est révisée à 2 reprises par des linguistes différents :

  • La première révision correspond à une comparaison de la version source et de la version cible pour s’assurer de leur équivalence (avec corrections au besoin).
  • La seconde révision permet de corriger les éventuelles coquilles restantes.

Traduction avec double révision et rétro-traduction

Après la double révision, toutes les traductions sont retraduites vers la langue source. Une étape supplémentaire, qui permet d’identifier d’éventuels glissements de sens ou contresens, et de les corriger.

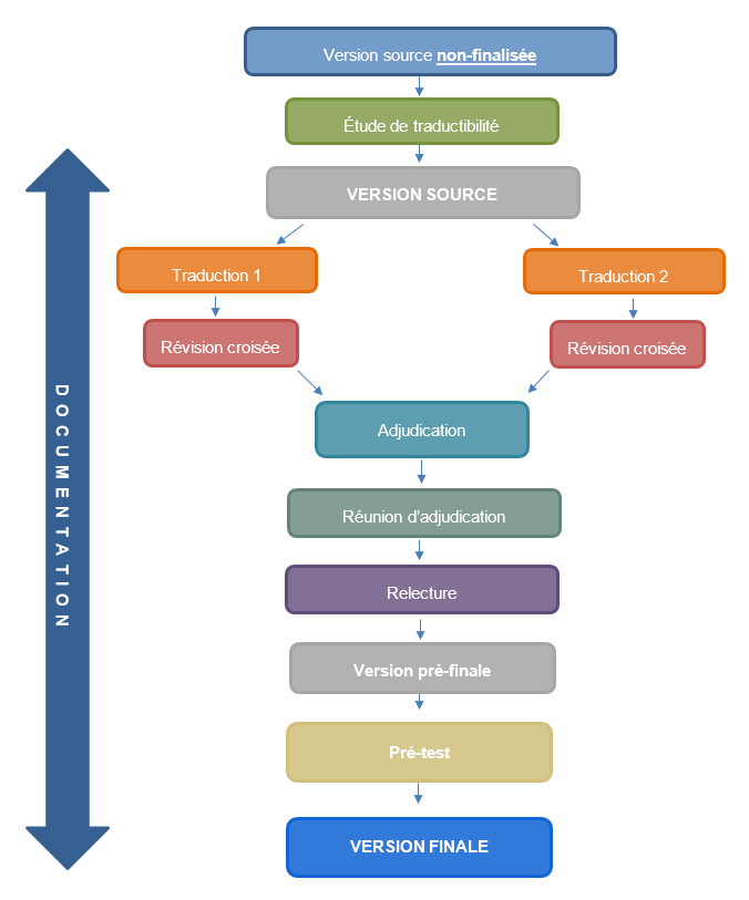
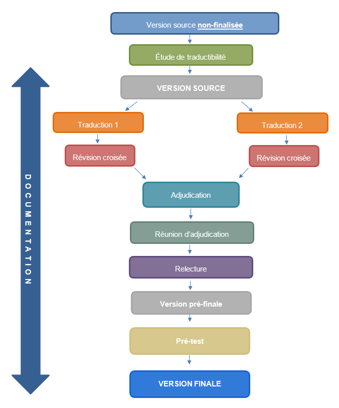
Approche TRAPD

Cette méthode se déroule en 5 étapes :

  • T — Traduction
    Double traduction assurée par 2 traducteurs indépendants.
  • R — Révision
    Révision croisée des 2 traductions obtenues à l’étape précédente.
  • A — Adjudication
    Conciliation des 2 traductions : sélection de la meilleure traduction obtenue pour chacune des questions de l’enquête, puis rédaction d’une version cible harmonisée.
  • P — Pré-test
    Test des versions nationales dans le cadre d’une étude pilote (étude préliminaire menée à petite échelle).
  • D — Documentation
    Documentation de l’ensemble du processus.

Quel est le profil des traducteurs chargés de traduire les enquêtes, questionnaires et sondages ?

Nous collaborons avec des traducteurs natifs seniors, spécialisés dans la traduction de questionnaires et de matériels d’enquêtes, et conscients des enjeux et des bonnes pratiques de ce secteur.

Je ne trouve pas de réponse à ma question. Que faire ?

Dans ce cas, posez votre question via le formulaire ci-dessous. Nous vous répondrons dans les 24 heures.

0 of 2500


CHECKLIST GRATUITE

Comment recruter la meilleure agence de traduction pour mon entreprise ?

Une traduction de mauvaise qualité peut avoir un effet désastreux sur votre image de marque. Le choix de votre prestataire linguistique représente donc une étape cruciale de votre stratégie d’internationalisation.

Mais comment sélectionner l’agence qui conviendra le mieux à votre entreprise ? La réponse dans notre checklist gratuite !

Comment sélectionner la meilleure agence de traduction pour mon entreprise ?

Comment recruter la meilleure agence de traduction pour la traduction de mes questionnaires et matériels d'enquêtes - checklist gratuite

NOUS CONTACTER

Vous souhaitez garantir l'équivalence interculturelle de vos instruments d'enquêtes grâce à des traduction de qualité professionnelle ?

Raphael est le fondateur de Beelingwa, notre agence de traduction spécialisée dans la traduction de questionnaire et de matériels d'enquêtes

Contactez notre équipe de traducteurs et méthodologistes natifs, expérimentés et spécialisés dans la traduction de matériels d'enquêtes.

Contact: Raphaël Choppinet - Fondateur


>